
中央储备冻猪肉将进行多批次轮换出库及收储交易
华储网8日发布多条中央储备冻猪肉交易通知,涉及轮换出库和轮换收储。
具体看,通知显示,将于1月12日出库竞价交易挂牌国产冻猪肉17000吨,具体数量以实际挂牌为准。

《关于2026年1月13日中央储备冻猪肉轮换收储竞价交易有关事项的通知》显示,将于1月13日收储竞价交易挂牌17000吨。

《关于2026年1月14日中央储备冻猪肉轮换出库竞价交易有关事项的通知》显示,将于1月14日出库竞价交易挂牌国产冻猪肉800吨,具体数量以实际挂牌为准。

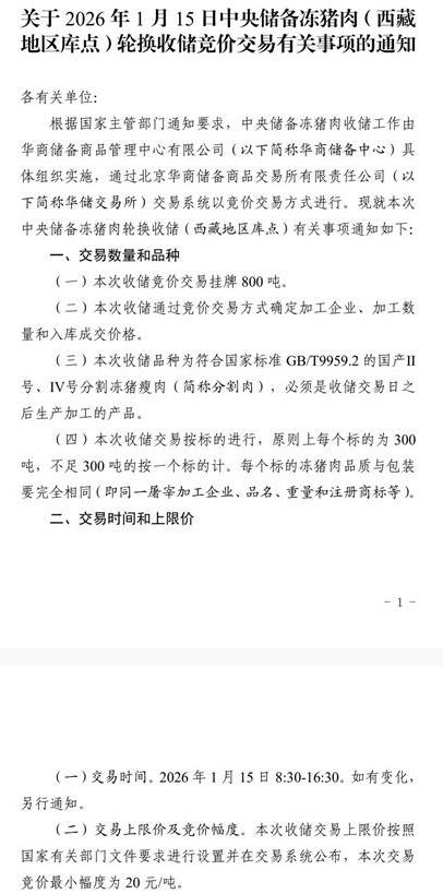
《关于2026年1月15日中央储备冻猪肉(西藏地区库点)轮换收储竞价交易有关事项的通知》显示,将于1月15日收储竞价交易挂牌800吨。

据国家统计局4日披露的2025年12月下旬流通领域重要生产资料市场价格变动情况,2025年12月下旬,生猪(外三元)本期价格为11.7元/千克,环比上涨1.7%。
对于生猪价格走势,华泰期货指出,节后猪价整体维持震荡走势,南北地区略有分化。局地二育情绪仍有所上升,截流部分标猪供应,随情绪好转1月上旬的生猪价格预计有一定支撑,需关注下旬养殖端的增量出栏情况是否对猪价形成压制。
中原期货认为,按照目前整体的供应和需求情况看,预计成本端仍旧维持低位震荡,而养殖利润会在2025年四季度需求加持下出现季节性走强,进一步延缓产能去除的进度,预计2026年产能去除仍需时间,猪价前低后高。
来源:中新经纬
发布时间:2026年1月8日

扫码关注我们
微信号|cccbn888
网站 | news.cccbn.com
本文内容来源于已标注的公开渠道,仅作信息分享不构成任何投资建议,用户应自行判断并承担风险,若涉及版权问题请及时联系我司处理。